0x01 全景图

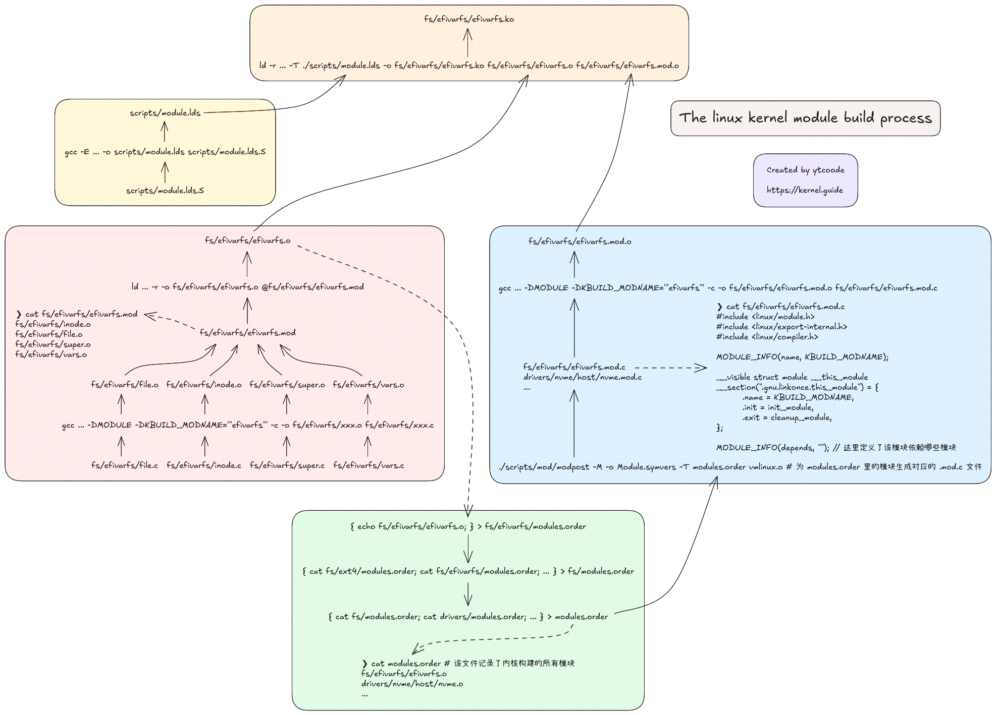
上图以 efivarfs 文件系统为例,讲述了 linux 内核模块的构建流程,该流程对内核其他模块也适用。
该图是内核课程 模块篇 的一部分。
0x02 其他
我开设了很多 linux 内核课程,这些课程会分篇章、系统性的讲解 linux 内核源码,有对内核源码感兴趣的,可以扫描右侧的二维码,加我微信,报名课程。

上图以 efivarfs 文件系统为例,讲述了 linux 内核模块的构建流程,该流程对内核其他模块也适用。
该图是内核课程 模块篇 的一部分。
我开设了很多 linux 内核课程,这些课程会分篇章、系统性的讲解 linux 内核源码,有对内核源码感兴趣的,可以扫描右侧的二维码,加我微信,报名课程。